🗺️ 系列目录:
-
- K8s系列一:Ubuntu 22.04 从零搭建集群(Flannel + Containerd)
- K8s系列二:安装 Dashboard – 原生 Web 控制台配置
- K8s系列三:安装 Rancher – 企业级多集群管理平台
- K8s系列四:安装 Kuboard – 国产可视化运维工具
- K8s系列五:Elkeid入侵检测系统 容器 K8s 安全部署与检测
- K8s系列六:HarborGuard 容器安全扫描平台部署与实战
- K8s系列七:NeuVector 容器安全平台部署与实践
- K8s系列八:三大容器安全平台对比总结(HarborGuard / NeuVector / Elkeid)👈 当前篇章
📋 文档概述
本文系统对比了 HarborGuard(镜像扫描)、NeuVector(运行时防护)与 Elkeid(主机入侵检测)三大容器安全平台的核心定位与适用场景,可根据自身需求构建分层的云原生安全体系。
三个平台:
- HarborGuard(镜像扫描)
- Elkeid(入侵检测)
- NeuVector(运行时安全)
这三款工具定位完全不同、能力互补、不冲突,是一套完整的K8s 容器安全全家桶,它们本质上对应了软件供应链安全的三个关键阶段:构建 → 部署 → 运行。
一、核心定位对比
| 平台 | 核心定位 | 解决问题 | 安全阶段 |
|---|---|---|---|
| HarborGuard | 镜像安全(静态) | 镜像里有没有已知漏洞 | 构建 / CI 阶段 |
| NeuVector | 容器运行时安全(动态) | 运行中的容器是否被攻击 | 运行时 / 生产阶段 |
| Elkeid | 主机入侵检测(HIDS) | 主机(节点)是否被入侵 | 主机层 / 兜底 |
一句话总结:
- HarborGuard:上线前防漏洞
- NeuVector:运行中防攻击
- Elkeid:主机层兜底
二、能力维度对比(基于前期的实测)
| 能力 | Elkeid 社区版 | HarborGuard | NeuVector |
|---|---|---|---|
| 核心定位 | 主机 / 容器入侵检测告警 | 镜像安全一站式扫描 | 容器运行时零信任防护 |
| 部署方式 | Docker AllInOne | Docker Compose | 必须 K8s + Helm |
| 镜像漏洞扫描 | ❌ 无 | ✅ 极强(Trivy/Grype/Dockle) | ✅ 内置(基础版) |
| 运行时防护 | ❌ 仅告警、不拦截 | ❌ 无 | ✅ 极强(网络 / 进程 / 文件拦截) |
| K8s 配置风险 | ✅ 仅特权容器 / RBAC 越权 | ❌ 无 | ✅ 全面(准入控制 / 策略) |
| 网络可视化 | ❌ 无 | ❌ 无 | ✅ 全流量拓扑 |
| 容器逃逸检测 | ❌ 社区版无 | ❌ 无 | ✅ 支持 |
| 反弹 Shell / 挖矿 | ❌ 无 | ❌ 无 | ✅ 实时拦截 |
| 使用门槛 | 中 | 极低 | 高(需 K8s 基础) |
| 阻断攻击能力 | ❌ | ⚠️ 告警为主 | ✅ |
| 主机入侵检测(HIDS) | ✅ 强(设计目标) | ❌ | ⚠️ 部分 |
| 生产可用度 | 一般(仅基础告警) | 适合研发 / 测试前置 | 🌟 生产环境标准方案 |
重点说明:
- NeuVector 是最全面的容器安全平台,覆盖从镜像到运行时的全生命周期。
- 但 Elkeid 社区版在容器运行时安全上能力有限,根据前期的实测,仅“特权容器”和“RBAC越权”两项被检出,容器逃逸、反弹Shell、挖矿等均未检出。
🧪 三、最佳使用场景
🟢 HarborGuard
场景:CI/CD 流水线、镜像发布前扫描、DevSecOps 左移
典型用法:

优点:简单、上手快、工具集成全
缺点:只能发现问题,不能实时阻断攻击
🔵 NeuVector
场景:K8s 生产环境、容器运行时安全、网络零信任控制
核心能力:
- 行为学习 + 自动生成白名单
- 运行时攻击检测(反弹Shell、异常进程、容器逃逸)
- 网络流量可视化与微隔离
- 可阻断攻击(保护模式)
本质:容器防火墙 + IDS/IPS 一体化
适用前提:必须在 K8s 环境,运维复杂度较高
🔴 Elkeid(社区版实测结论)
场景:主机入侵检测(HIDS)、云服务器安全基线
实测有效能力:
- ✅ 特权容器创建检测
- ✅ RBAC 越权(cluster-admin 绑定)检测
- ⚠️ 其他容器运行时攻击(逃逸、反弹Shell、挖矿)实测未检出
重要说明:Elkeid 是字节跳动开源的 HIDS,其强项在主机层(进程监控、rootkit检测、系统调用分析)。前期对容器场景的实测印证了官方文档“K8S基础入侵检测:少量样例”的描述——确实只有“少量”。
🔥 四、三者关系图(关键理解)

关系总结:
- HarborGuard:防漏洞(入口控制)
- NeuVector:防攻击(运行防护)
- Elkeid:防失守(主机兜底)
五、企业落地推荐组合

安全闭环核心思想:
- 开发阶段:HarborGuard 防漏洞
- 运行阶段:NeuVector 防攻击
- 主机层面:Elkeid 防入侵
这就是完整的云原生安全体系:DevSecOps + Runtime Security + Host Security。
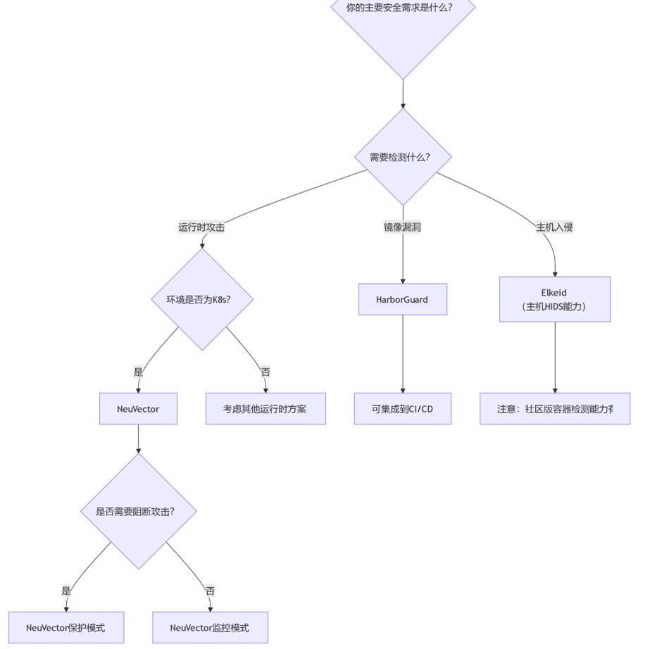
六、选型决策树

七、总结
通过 HarborGuard、NeuVector 与 Elkeid 的组合,已经逐步构建了从镜像安全、运行时防护到主机入侵检测的完整容器安全体系。
- HarborGuard 负责“入口”,确保上线的镜像没有已知漏洞;
- NeuVector 负责“过程”,实时监控并阻断容器运行时的攻击行为;
- Elkeid 负责“兜底”,在主机层面检测和响应潜在的入侵行为。
三者相互补充,共同构成了一套完整的云原生安全防护体系。需要特别说明的是,Elkeid 作为 HIDS 其强项在主机层,在容器运行时安全方面社区版能力有限(仅特权容器和 RBAC 越权检测有效),生产环境若需要完善的容器运行时防护,NeuVector 是更合适的选择。